Introduction
N6-methyladenosine (m6A) is the most abundant form of internal modifications in eukaryotic cells. m6A methylation is dynamically modulated by diverse types of regulators, including methyltransferases ('writers'), RNA binding proteins ('readers'), and demethylases ('erasers'). Growing evidence has shown that m6A methylation plays essential role in the development and progression of multiple cancers. However, the functions of m6A methylation in diffuse large B-cell lymphoma (DLBCL) remains undefined. Herein, we aimed to identify novel prognostic biomarker by m6A methylation regulators and explore its underlying mechanism in DLBCL.
Methods
The available expression data of 48 DLBCL samples and 337 normal samples and the clinical information from 928 DLBCL samples were separately extracted from three databases. The expression level of the m6A methylation regulators was analyzed and the LASSO Cox regression was employed to calculate risk score. Kaplan-Meier survival analysis, univariate and multivariate Cox regression analyses, and ROC curve analysis were conducted. GO and KEGG enrichement were applied to explore the potential function of KIAA1429 in DLBCL. The lymph node biopsies of DLBCL patients and reactive hyperplasia cases were collected with informed consent to detect the expression of KIAA1429.
Results
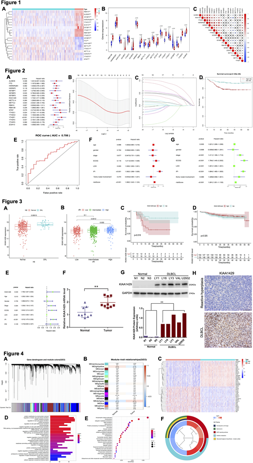
We firstly assessed the expression of m6A methylation regulators in DLBCL and found that most of them were dysregulated (p<0.001; Figure 1A-B). Subsequently, we conjectured that the alteration of m6A methylation regulators ratio may be an inherent feature representing individual differences, and discovered that the proportion of diverse m6A RNA methylation regulators was weakly to strongly relevant (p<0.05; Figure 1C).
To evaluate the clinical prognostic value of m6A methylation regulators in DLBCL patients, 475 GCB DLBCL patients, which are intimately associated with double-hit lymphoma (DHL) were selected for further analysis. The univariate Cox regression analysis indicated that six genes were high-risk and were significantly associated with OS (p<0.05, HR>1; Figure 2A), including KIAA1429 (p=0.043, HR=1.743). Six genes were selected based on the minimum criteria of LASSO Cox regression to establish the risk signature (Figure 2B-C). The high-risk group had a significantly shorter OS in DLBCL patients (p<0.001; Figure 2D). Furthermore, ROC curve, univariate, and multivariate Cox regression analyses showed that high m6A risk score acted as an independent indicator in DLBCL patients (p<0.001; Figure 2E-G).
We further evaluated the correlation between m6A methylation regulators and clinicopathological feature of DHL patients. KIAA1429 was found to be significantly associated with the IPI and DHL (p<0.05; Figure 3A-B). High expression of KIAA1429 resulted in a negative correlation with OS in DHL patients (p=0.018; Figure 3C). However, no significant difference was found in the OS of non-DHL patients (Figure 3D). Univariate analyses indicated that KIAA1429 was an independent indicator in DLBCL patients (p=0.04; Figure 3E). Enhanced expression levels of KIAA1429 mRNA and protein were verified in DLBCL cell lines (Figure 3F-G). Additionally, samples from DLBCL patients also showed significantly high expression of KIAA1429 compared to the reactive hyperplasia group, with the positive rate of 93% (50 of 54) and 25% (5 of 20), respectively (Figure 3H).
To investigate the underlying mechanism of KIAA1429, WGCNA was used to divide genes into different modules (Figure 4A-B). Subsequently, We selected the blue module including KIAA1429 to analyze their functions. A significant association between KIAA1429 expression and its module genes was identified (Figure 4C). GO and KEGG enrichment illuminated that KIAA1429 may act as a potential prognostic biomarker by regulating the mRNA processing and MAPK signaling pathways (Figure 4D-F).
Conclusions
In summary, we identified for the first time that m6A methylation regulators were dysregulated in DLBCL, and its risk score could exert as an independent prognostic indicator in GCB-DLBCL. More importantly, our study demonstrated the prognostic value of KIAA1429 in DHL patients. Further investigations on the mechanism of KIAA1429 in DLBCL may assist clinicians in achieving individualized treatment for this patient population.
Keywords: m6A, KIAA1429, prognosis, mechanism, DLBCL
No relevant conflicts of interest to declare.
Author notes
Asterisk with author names denotes non-ASH members.

This feature is available to Subscribers Only
Sign In or Create an Account Close Modal